Extension Rammetillatelse Landbruk

Utvidelse av driftsbygning i Norddalsfjord, Flora

📍 Norddalsfjord 1060 , 6910 FLORØ

Nøkkelinfo

Sakstype
Tilbygg
Bygningstype
Landbruk
Bruksareal
739 m²
Kommune
Kinn
Fylke
Vestland
Gnr / Bnr
77 / 3
Saksnummer
2026/4340
Fase
Rammetillatelse

Om byggesaken

Ny utvidelse av eksisterende driftsbygning i landbruket på eiendommen i Norddalsfjord, Flora kommune. Bygget er et tilbygg til et eksisterende fjøs med samlet bruksareal på 354 m² og totalt bebygd areal på 739,4 m² etter utvidelsen. Bygningen har én etasje, byggehøyde på 5,5 meter, og er oppført i tre med saltak tekket med profilerte metallplater av stål eller aluminium. Innvendig er det planlagt funksjonelle rom for mjølkekyr, kalver, oksar, samt tekniske installasjoner som pumpekum og ventilasjon. Fundament og betongkonstruksjoner følger godkjente armeringstegninger, og takstoler er prefabrikkerte med dimensjonering etter norsk standard. Bygget inkluderer spaltegolv, klauvpall, dreneringsrør og rør for takvann, samt smittesluse for dyrehold. Fasader mot sør, nord og øst har til sammen 37 vinduer og 5 dører, alle i tre. Bygget er tilpasset rasjonell drift og dyrevelferd.

Produkter og materialer

VVS Dreneringsrør og takvannsrør

Drensrør og rør for takvann installert i fundament og rundt bygning

Vannavledning og drenering

Dører Ytterdører i tre

🧱 Tre

Antall: 5

Ytterdører i tre fordelt på fasader sør (1), nord (2) og øst (2)

Isolasjon Mineralull i himling

🧱 Mineralull 200 mm

Isolasjon i himling med 200 mm mineralull

Isolasjon for tak og himling

Tømrer Takstoler prefabrikkert

🧱 Tre

Prefabrikkerte takstoler c-c 600 mm, dimensjonert etter norsk standard for snø- og vindlast

Takstoler for takkonstruksjon

Betong Fundament og betongkonstruksjon

🧱 Betong med armering

Fundament og betongkonstruksjoner utført etter godkjente armeringstegninger fra betongkonsulent

Fundamentering og betongkonstruksjoner for driftsbygning

Tak Saltak med metallplater

🧱 Profilerte metallplater av stål eller aluminium

Saltak med prefabrikkerte takstoler c-c 600 mm, taktekking med profilerte metallplater

Taktekking og takkonstruksjon i henhold til norsk standard

Vinduer Fasadevindu i tre

🧱 Tre

Antall: 37

Vinduer i tre fordelt på fasader sør (16), nord (16) og øst (5)

Annet Smittesluse

Antall: 1

Smittesluse for dyrehold i forbindelse med ombygging av mjølkekufjøs

Smitteforebyggende tiltak i driftsbygning

Gulv Spaltegolv og klauvpall

Spaltegolv med 7% fall, klauvpall i driftsareal

Gulv tilpasset dyrehold i fjøs

Fasade Trepanel

🧱 Tre

Trepanel på fasader mot sør, nord og øst

Ytterkledning i tre på alle fasader

Ventilasjon Avtrekksvifter og inntaksventiler

Avtrekksvifter dimensjonert og plassert i samråd med leverandør, inntaksventiler i langvegger

Ventilasjonssystem for driftsbygning

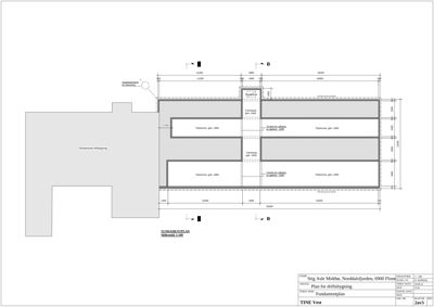
Plantegning

Driftsbygning 0.0 m²

Etasje 0 0.0 m²

Rom Areal Vinduer Dører

Fasader

Driftsbygning

Sør
Materiale
Tre
Taktype
Saltak
Vinduer
16
Dører
1
Synlige etasjer
1
Nord
Materiale
Tre
Taktype
Saltak
Vinduer
16
Dører
2
Synlige etasjer
1
Øst
Materiale
Tre
Taktype
Saltak
Vinduer
5
Dører
2
Synlige etasjer
1

Hendelser

21.04.2026 Oppfølgingsspørsmål - innsyn i jordleigeavtale gbnr 77/3
20.04.2026 Svar på innsynskrav - innsyn i byggesak gbnr 77/3 - frå 2013
20.04.2026 Innsynskrav - innsyn i byggesak gbnr 77/3 - frå 2013