Facade
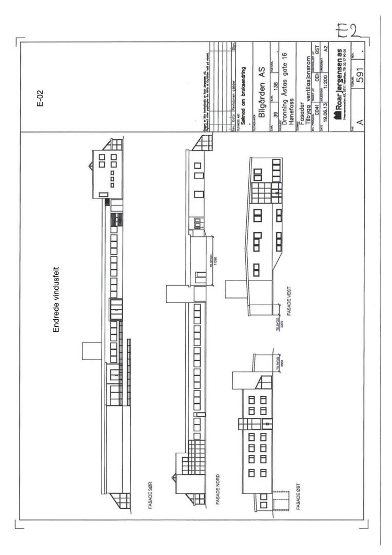
Fasadetegning som viser bygningens utseende fra fire sider (Nord, Sør, Vest, Øst) med mål og detaljer.
1 / 4
FacadeChange
Soeknad
Other
Fasadeendring med nye vindusfelt og port i Dronning Åstas gate 16
Nøkkelinfo
- Sakstype
- Fasadeendring
- Bygningstype
- Other
- Kommune
- Ringerike
- Fylke
- Buskerud
- Saksnummer
- 2026/19721
- Fase
- Søknad
Om byggesaken
Fasadeendring på eksisterende bygg i Dronning Åstas gate 16 som omfatter utskifting av tre eksisterende vindusfelt med to nye vindusfelt som går ned til bakken, samt bytte av ett vindusfelt med en ny port i naturfarget aluminium. De nye vindusfeltene har blå RAL 5002 (Ultra Marineblå) farge som matcher eksisterende fasade. Tiltaket påvirker ikke bærende konstruksjoner eller brannkrav, og gjelder kun en avgrenset del av fasaden på hovedbygget med betongfasade og flatt tak. Det er en enetasjes fasadeendring uten endring i utnyttelsesgrad.
Produkter og materialer
Tømrer
Montering av vinduer og port
Arbeid med demontering av eksisterende vindusfelt og montering av nye vinduer og port
Fasade
Betongfasade
🧱 Betong
Eksisterende betongfasade med flatt tak, fasadeendring uten påvirkning på bærende konstruksjoner
Fasadeendring på betongfasade, bytte av vindusfelt og port uten endring i bærende konstruksjoner
Dører
Port i naturfarget aluminium
🧱 Aluminium
Antall: 1
Ny port med RAL natur aluminium, erstatter ett vindusfelt
Ny port i aluminium som erstatter ett eksisterende vindusfelt
Vinduer
Fasadevindu som går ned til bakken
Antall: 2
Nye glassfelt med blå RAL 5002 (Ultra Marineblå) farge, tilsvarende eksisterende
To nye fasadevinduer som erstatter tre eksisterende vindusfelt, går ned til bakkenivå
Fasader
Tilbygg ventilasjonsrom
Sør
- Vinduer
- 1
- Dører
- 0
- Synlige etasjer
- 1
Nord
- Vinduer
- 1
- Dører
- 0
- Synlige etasjer
- 1
Vest
- Vinduer
- 1
- Dører
- 0
- Synlige etasjer
- 1
Øst
- Vinduer
- 1
- Dører
- 0
- Synlige etasjer
- 1
Hovedbygg
Sør
- Materiale
- Betong
- Taktype
- Flatt tak
- Vinduer
- 6
- Dører
- 1
- Synlige etasjer
- 1
Hendelser
13.04.2026
Søknad om fasadeendring