Other Soeknad Other

Rehabilitering av betongkai og trekai i Såtevika, Bergen

📍 Såtevika

Nøkkelinfo

Sakstype
Other
Bygningstype
Other
Kommune
Bergen
Fylke
Vestland
Saksnummer
BYGG-2026/12652
Fase
Søknad

Om byggesaken

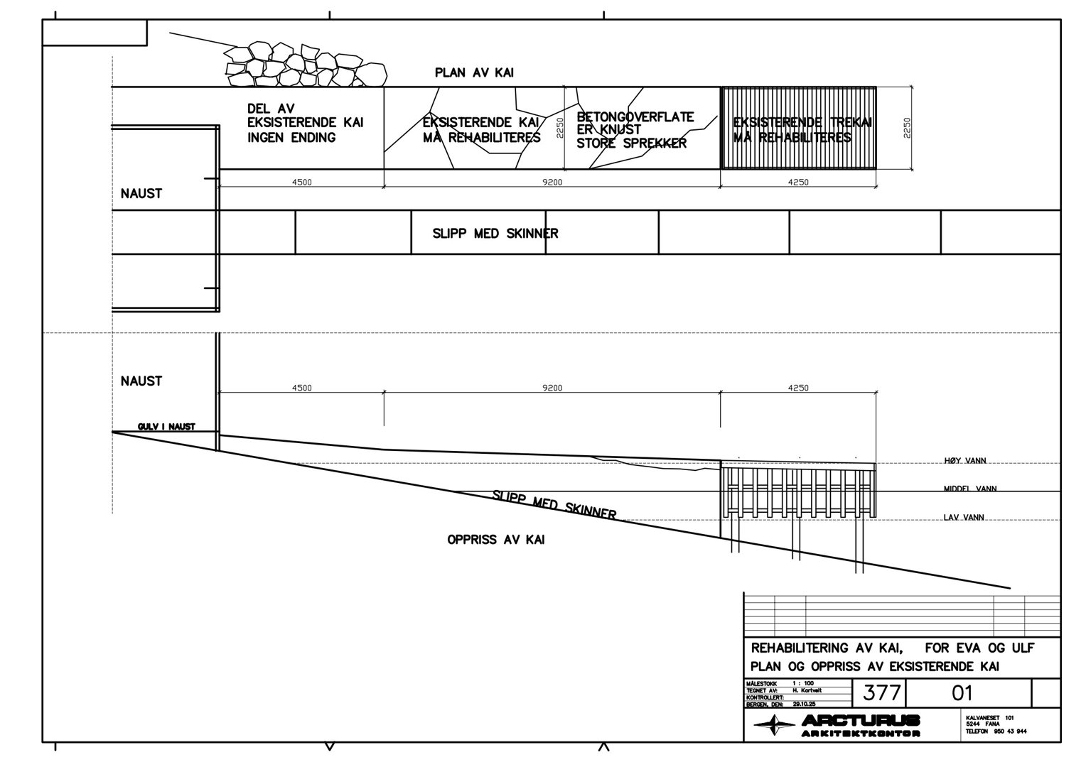
Rehabilitering av eksisterende betongkai, trekai og skrått betongdekke med båtopptrekk og skinner i Såtevika, Bergen kommune. Tiltaket inkluderer heving av betong- og trekai for å oppnå horisontal overflate over høyvann, utskifting av slitt treverk, og støping av nye skinner for båtopptrekk. Arbeidene skal utføres skånsomt for å unngå miljøpåvirkning, med tiltak for å hindre partikkelspredning, utglidning av masser og utvasking. Tiltaket er i hovedsak vedlikehold og oppgradering av eksisterende konstruksjoner uten vesentlig endring i omfang eller plassering, men med noe økt bredde på trekai og høyde på kaien. Prosjektet ligger i LNF-område og innenfor hensynssone for funksjonell strandsone, og det er gitt dispensasjon fra plankrav og byggegrenser langs sjø og vassdrag med vilkår for miljøhensyn.

Produkter og materialer

Grunnarbeid Stabilisering av fylling

🧱 Stein og masser

Fyllingsskråning må plastres med tilstrekkelig stor stein for å forhindre utvasking og utglidning

Stabilisering av fylling under kai med stein for å hindre utvasking og utglidning

Annet Båtopptrekk og skinner

Nye skinner for båtopptrekk støpes i betongdekke

Oppgradering av båtopptrekk med nye skinner integrert i betongdekke

Miljøtiltak Miljøhensyn under arbeid

Tiltak for å begrense partikkeloppvirvling/-spredning, unngå utglidning og oppgrunning utenfor tiltaksområdet

Miljøtiltak for å redusere spredning av partikler og sikre stabilitet under rehabilitering

Fasade Trekai

🧱 Tre

Utskifting av slitt treverk på trekai, noe økt bredde på trekai

Rehabilitering og utskifting av trekai med nytt treverk, inkludert noe breddeøkning

Betong Betongkai og betongdekke

🧱 Betong

Rehabilitering og heving av betongkai og skrått betongdekke, inkl. støping av nye skinner for båtopptrekk

Betongarbeider for rehabilitering av eksisterende betongkai og betongdekke, inkludert heving og utbedring av skinner for båtopptrekk

Hendelser

17.04.2026 Søknad om tillatelse i ett trinn 93/359