Garasje 835 treff

Håndtegnet fasadetegning som viser bygningens utsikt fra fire sider (Øst, Syd, Vest, Nord) med mål og detaljer.
ChangeOfUse Garasje

Bruksendring av uthus til anneks i Fløbergveien 47

Bruksendring av eksisterende uthus på 18 m² til anneks på eiendommen Fløbergveien 47. Bygget har ett plan med pult- og …

πŸ“ Fløbergveien 47 Halden
🅿️
Extension Garasje

Tilbygg til garasje i Bruvollveien 29, Bleik

Tilbygg til eksisterende garasje på Bruvollveien 29 i Bleik, bestående av en utvidelse på 38 m² bebygd areal over to et…

πŸ“ Bruvollveien 29 Andøy
🅿️
NewConstruction Garasje

Riving og oppføring av garasjer i Øivinds vei 1-22

Prosjektet omfatter riving av eksisterende garasjer og oppføring av nye garasjer i Øivinds vei 1-22. Det innebærer fysi…

πŸ“ Øivinds vei 1-22 Oslo - Oslove
En håndtegnet fasade (opprikk) av en bygning sett fra fronten, med et skråtak og en dør.
NewConstruction Garasje

Ny garasje med riving av gammel på Sauheradvegen 1779

Ny frittstående garasje på 144 m² med saltak skal oppføres på eiendommen Sauheradvegen 1779, som erstatter en eksistere…

πŸ“ Sauheradvegen 1779 Notodden
Fasadetegning som viser tre ulike sider av en bygning (trolig front, side og bakside) med detaljer om takform, vinduer og materialer.
Demolition Garasje

Riving og nybygg av fjøs på Vingelsåsen 53, Tolga

Prosjektet omfatter riving av eksisterende fjøs på 132 m² og oppføring av nytt, større fjøs for melkeproduksjon på samm…

πŸ“ Vingelsåsen 51 Tolga
🅿️
NewConstruction Garasje

Riving og oppføring av garasjer i Øivinds vei 16

Prosjektet omfatter riving av eksisterende garasjer og oppføring av nye garasjer på eiendommen i Øivinds vei 16. Det in…

πŸ“ Øivinds vei 1 Oslo - Oslove
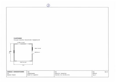
En plantegning (PLANTEGNING) av en frittstående garasje, som viser plassering av port, vinduer og dør med mål.
NewConstruction Garasje

Ny frittstående garasje i Nygårdsvegen 34

Ny frittstående garasje på 48,96 m² med bredde 7,2 meter og lengde 6,8 meter. Garasjen har saltak med 35 graders takvin…

πŸ“ Nygårdsvegen 34 Nærøysund
Fasadetegning som viser bygningens utseende fra fire sider (nord, øst, sør, vest) samt et snitt (Snitt A-A) og en planutsnitt (BYA 50,0m²).
NewConstruction Garasje

Ny frittliggende garasje i Hognestadvegen 298, Bryne

Ny frittliggende garasje på 46 m² BRA og 50 m² BYA oppføres på eiendommen Hognestadvegen 298 i Time kommune. Garasjen h…

πŸ“ Hognestadvegen 298 Time
Bildet viser to fasadetegninger (opprikk) av en bygning sett fra ulike vinkler, med tekst 'FASADE MOT' under hver tegning.
NewConstruction Garasje

Ny frittstående hagestue på Bjørkeli 27, Nedstrand

Ny frittstående hagestue på ca. 35,8 m² med rektangulær form plassert på østsiden av eksisterende terrasse på Bjørkeli …

πŸ“ Bjørkeli 27 Tysvær
Situasjonsplan som viser tomtens beliggenhet i forhold til nabolag, veier (Solsheimveien) og eksisterende bygninger.
NewConstruction Garasje

Ny garasje på Solsemveien 145

Ny frittstående garasje med et bruksareal på 24 m² oppføres på eiendommen Solsemveien 145. Garasjen er plassert i henho…

πŸ“ Solsemveien 145 Leka
🅿️
NewConstruction Garasje

Ny garasje i Tangenveien 18

Ny frittstående garasje oppføres på eiendommen i Tangenveien 18. Garasjen vil fungere som et tilbygg for biloppbevaring…

πŸ“ Tangenveien 18 Modum
🅿️
NewConstruction Garasje

Ny garasje og bod i Veneliskogen

Ny frittstående garasje og tilhørende bod oppføres på eiendommen i Veneliskogen. Garasjen vil fungere som biloppstillin…

πŸ“ Veneliskogen 172 Flå
Fotografi av to små, enkle bygninger (en rød og en hvit) på en åpen, gråaktig mark ved kysten. Bildet viser bygningenes utseende og plassering i forhold til hverandre og omgivelsene.
Rehabilitation Garasje

Restaurering av stabbur på Ljønesodden 53, Bodø

Restaurering av et bevaringsverdig stabbur fra 1700-tallet/1873 på ca. 27 m² med tre rom: forgang, stabbursrom og sval.…

Bodø
Situasjonsplan som viser tomtens form, eksisterende bygninger (garasje) og den planlagte vinterhagen med angitt areal (14,8 m²).
VerticalExtension Garasje

Påbygg vinterhage på garasje i Fogdveien 21, Bodø

Ny vinterhage på ca. 14,8 m² bygges som påbygg på eksisterende garasjetak. Vinterhagen får en vegg mot husveggen og vil…

πŸ“ Fogdveien 21 Bodø
Perspektivtegning (rendering) av en planlagt bolig med carport, sett fra en vinkel som viser fasade og takform.
NewConstruction Garasje

Ny carport under 70 m² i Fogdveien 37A, Bodø

Ny frittstående carport på 18 m² med flatt tak og gesimshøyde på 2,3 meter oppføres på eiendommen Fogdveien 37A i Bodø.…

πŸ“ Fogdveien 37A Bodø
Et digitalt kart som viser eiendommen med to bygninger, vei og nabolag.
Extension Garasje

Riving av fjøs og ny garasje på Elias Blix vei 205, Sandhornøy

Prosjektet omfatter riving av en gammel og forfallen fjøsbygning med murvegger, råteskadet bordkledning og skjevt reisv…

πŸ“ Elias Blix' vei 205 Gildeskål
Fasadetegning av en garasje sett fra sør, med oppgitt mål og materialefarger.
NewConstruction Garasje

Ny dobbelgarasje på Sjøhaugen 5, Bodø

Ny frittstående dobbelgarasje på 49,6 m² med saltak og flatt tak på en del av bygget. Garasjen er oppført i tre med sal…

πŸ“ Sjøhaugen 5 Bodø
3D-visualisering av en bygning med røde og hvite fasader, et tak og en carport.
Extension Garasje

Ny dobbelgarasje på Åsgata 8, Alstahaug kommune

Ny frittstående dobbelgarasje på 49,6 m² med plass til to biler oppføres på eiendommen Åsgata 8. Garasjen erstatter en …

πŸ“ Åsgata 8 Alstahaug
3D-visualisering (rendering) som viser etasjeplan med overlagte farger som indikerer utgravning og fyllingsoner.
NewConstruction Garasje

Ny carport med bod på Morgensolbakken 6C, Nesodden

Ny frittliggende carport med tilhørende bod på ca. 40 m² oppføres på eiendommen Morgensolbakken 6C. Bygget plasseres i …

πŸ“ Morgensolbakken 6C Nesodden
Fasadetegning som viser bygningens utseende sett fra nord og vest, inkludert detaljer som vinduer, dører og takform.
NewConstruction Garasje

Ny uthus med garasje på Jovikvegen 52

Ny frittstående uthusbygning med garasje på totalt 62,5 m² fordelt på en etasje. Garasjen har et areal på 47,8 m² med t…

πŸ“ Jovikvegen 52 Karmøy
Fotografi av en bygning med mørk fasade og en mindre uthus, sett fra bakkenivå med en bakke i forgrunnen.
NewConstruction Garasje

Oppføring av frittliggende utebod i Brådalslia 19A

Ny frittliggende utebod oppføres på eiendommen i Brådalslia 19A. Bygningen plasseres med god avstand til nabogrense og …

πŸ“ Brådalslia 19A Gjerdrum
Fotografi av et innvendig rom i en bygning, sannsynligvis et båthus eller garasje, med båter og utstyr.
NewConstruction Garasje

Riving og nyoppføring av naust i Liarvågvegen, Nedstrand

Nyoppføring av naust på 40 m² med saltak og trekledning, som erstatter et eksisterende naust med råteskader. Bygget får…

πŸ“ Liarvågvegen 1000 Tysvær
🅿️
NewConstruction Garasje

Oppføring av utebod i Berglivegen 10

Ny frittstående utebod oppføres på eiendommen i Berglivegen 10. Bygget er et mindre uthus beregnet for lagring, med enk…

πŸ“ Berglivegen 10 Flå
En samling av tre fotografier som viser en eiendom fra ulike vinkler, inkludert en panoramautsikt over havet.
Extension Garasje

Ny garasje med terrenginngrep i Langfjærveien 8, Ansnes

Ny frittstående garasje på 68,6 m² med saltak og trepanel som fasademateriale oppføres på eiendommen Langfjærveien 8, 7…

πŸ“ Langfjærveien 8 Hitra